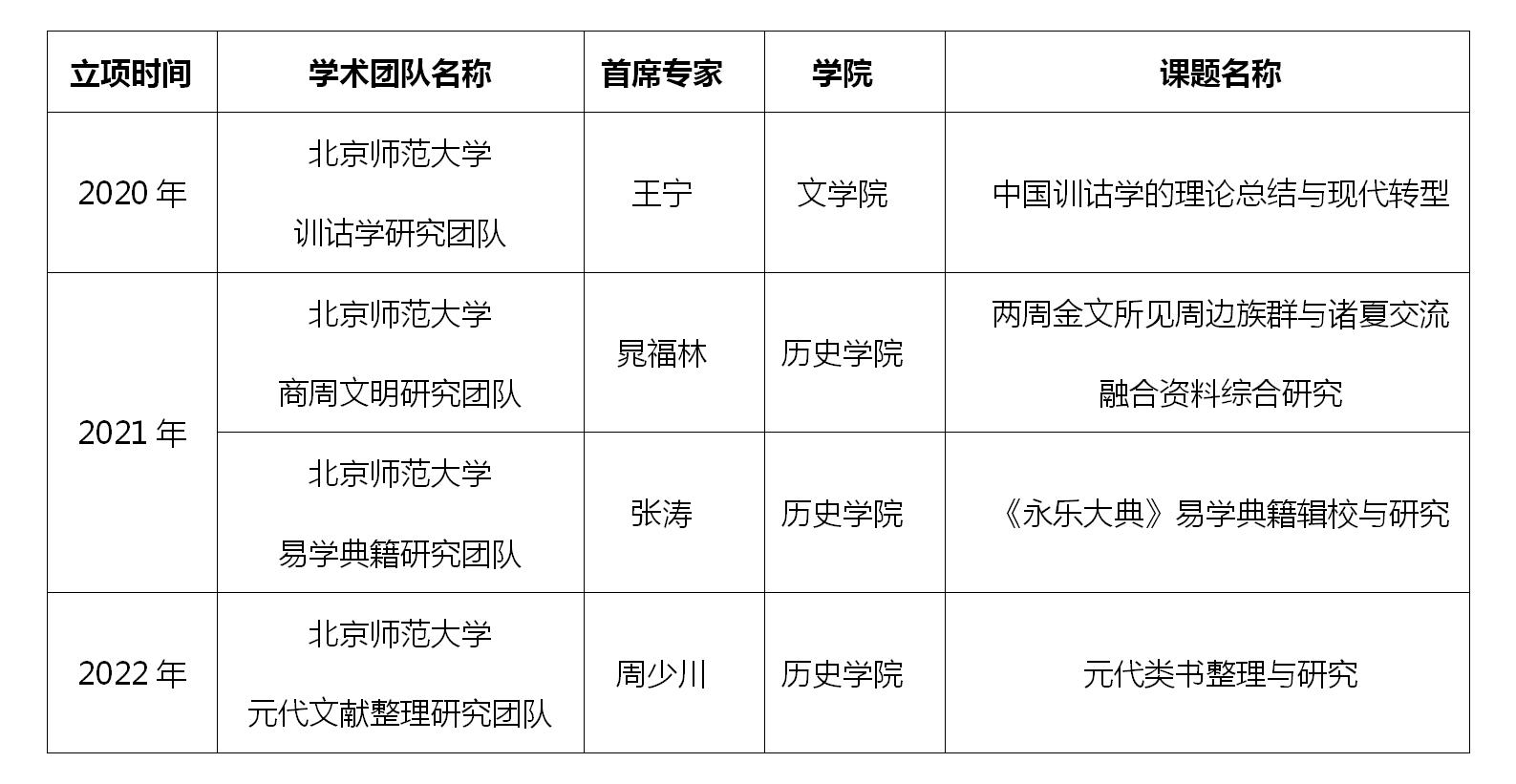
近日,北师大以yl6809永利教授周少川为首席专家的“yl6809永利集团元代文献整理研究团队”获批2022年度国家社科基金冷门绝学研究专项学术团队项目。国家社科基金自2020年设立冷门绝学团队项目以来,北师大连续三年均有团队获批立项,这充分体现了文科基础学科的特色优势,也体现了文史类科研团队的学术实力。
该项目致力于元代类书的整理和研究。元代类书因元朝疆域辽阔和对外开放、交流增多,故其文化内涵丰富、知识图景开阔,兼具世界性意识;又因南北统一、多民族融合之后的社会生产、生活所需,元代类书记载了许多日用通俗类知识,反映了多民族的生活习俗,极具时代特色。
元代文献整理研究聚焦国家需要,为传承发展中华优秀传统文化、铸牢中华民族共同体意识、民族复兴伟业提供了精神和文化资源,是一项对国家发展和文明传承具有长期性、战略性意义的冷门绝学研究。同时,该项目是对冷门断代传统文献的整理,既有抢救保护冷门文献的迫切性,又有助于元史学这门世界性学科的发展,对于加强历史学科的建设意义重大。
北师大在元代文献和元史研究上有着深厚积累和优良传统,标志性成果《全元文》曾获高校人文社科优秀成果一等奖。该项目学术团队以yl6809永利古籍所教师为主干力量,吸纳了内蒙古大学等高校的研究力量。首席专家周少川教授是中国历史文献研究会荣誉会长、全国古籍整理出版规划领导小组成员,在古籍整理和历史文献学研究领域有广泛的学术影响力。团队成员参与完成了《全元文》《元人别集丛刊》《元代史籍辑考校注丛编》等大型项目,近年来先后出版了《经世大典辑校》《元代史学思想研究》等一批有影响力的重要成果。

周少川教授学术成果

近三年北师大立项的国家社科基金冷门绝学团队项目