yl6809永利
当前位置: 网站首页>>公司动态>>通知公告>>正文
通知公告
通知公告
转专业初审符合资格员工公示通知
来源:yl6809永利 阅读: 日期:2025-01-17

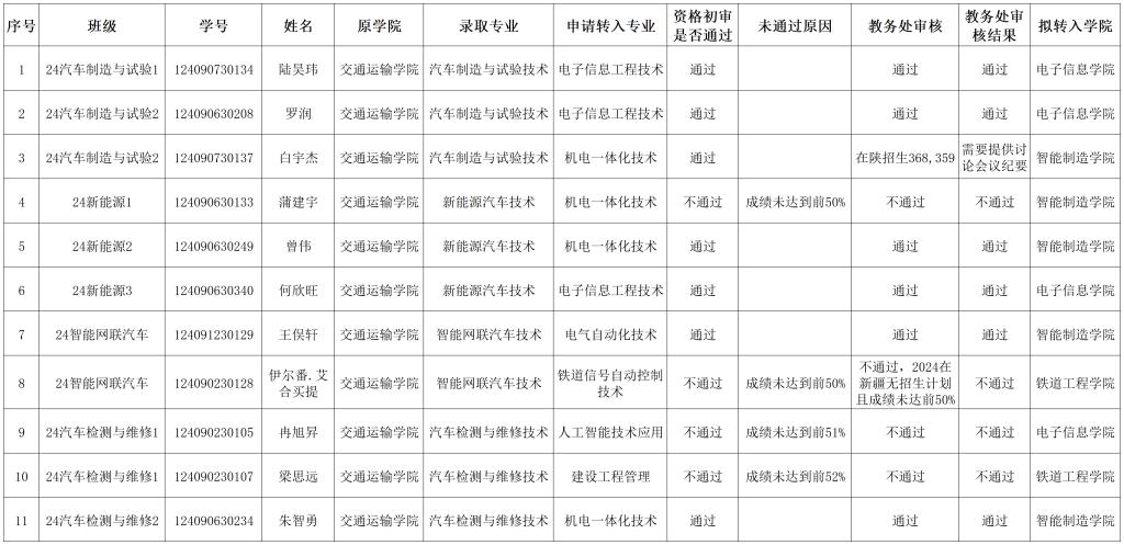
根据公司转专业工作方案的相关规定,经员工个人申请,部门审核,现将转专业初审符合资格的员工名单予以公示。

公示名单如下 

         




扫描手机阅览/分享
陕西省教育厅 | 教务处 | 网上办事大厅 | 智慧职教云平台 | 工学云 | 思政学习平台 | 扩招学习平台 | VR看校【宝福路】 | VR看校【蟠龙】

地址:陕西省宝鸡市宝福路56号 联系电话:0917-3633858 招生咨询电话:3328888/3633887/3633889

Copyright© 中国·yl6809永利(集团)有限公司-官方网站 版权所有 All Rights Reserved. 陕ICP备06007315号-2